Skip Ribbon Commands
Skip to main content
Sign In
research-graduate-studies-female

    Curriculum Enhancement


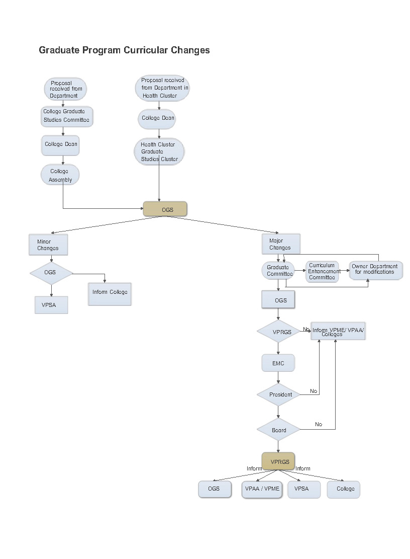
    Minor and Major Changes

    The changes proposed for existing programs at Qatar University can be categorized into minor and major changes as in the Table below.

    Minor Changes Major Changes
    Adding/deleting Elective coursesRestructuring of the program
    Replacing courses without affecting the credit hoursChanging the study plan
    Change in course description, course perquisiteAny change affecting the total credit hours
     Adding/deleting tracks
     Change in instruction language
     Changing course title

    The major changes are requiring several approvals starting from the Office of Graduate Academics to the Curriculum Enhancement Committee till the Board of Regents as details in the Chart.